成都九洲迪飞科技有限责任公司(以下简称为“公司”)成立于2004年10月,注册资本金为1250万元,坐落于成都市高新区天府软件园,是上市公司“四川九洲”(股票代码:000801)旗下的一家高科技公司,公司专注于军工电子行业微波射频核心技术开发和产品研制,深耕雷达探测、识别和电子对抗等领域,工程经验丰富,致力于成为国内领先的微波射频供应商。先后被认定为 “全国第三批专精特新小巨人企业”“国家高新技术企业”“国家知识产权示范企业”“国家级博士后科研工作站”“四川省企业技术中心”“第二批四川省院士专家工作站”“四川省无线电监测管控工程研究中心”。根据公司发展需要,现面向社会招聘以下人才。
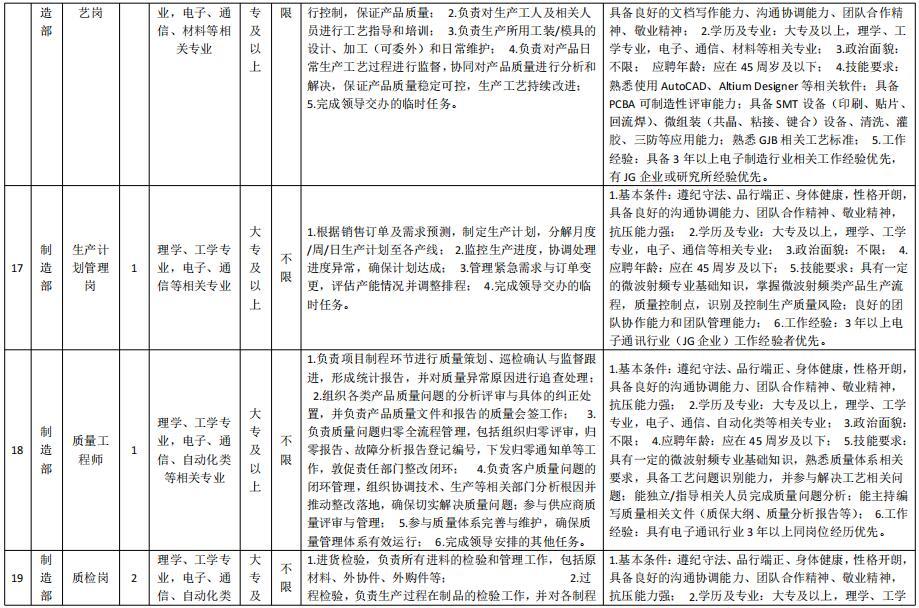
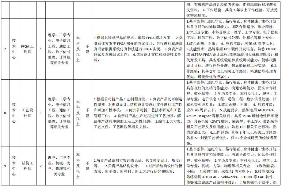
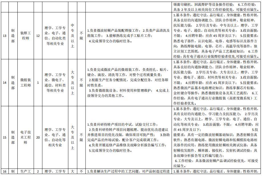
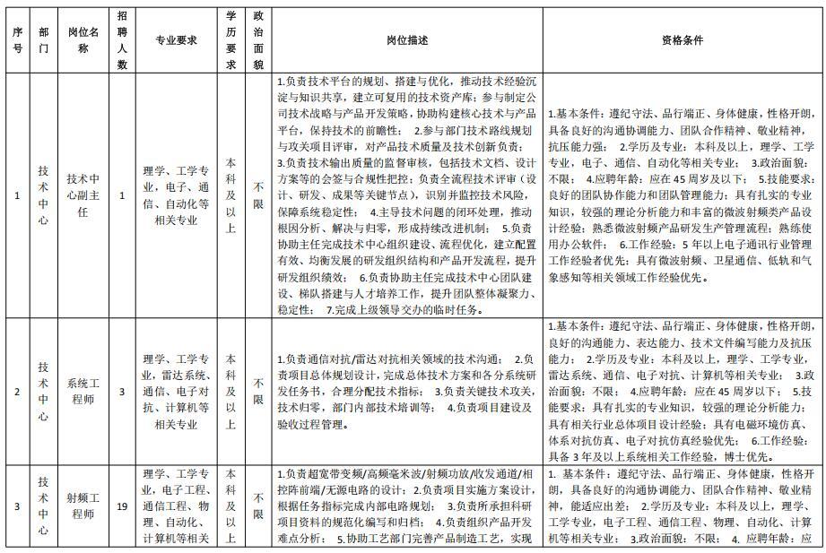
一、岗位信息
二、报名时间
2026-02-12开始,招满即止
三、薪酬待遇
薪酬和福利按照成都九洲迪飞科技有限责任公司有关规定执行。
四、招聘程序
1.资格审查。按照报名条件,对应聘人员进行筛选和资料审查,确定入选考试的人员名单。
2.招聘方式。根据资格审查和初步甄选的情况,及时以邮件、短信或电话方式通知全部合格应聘人员,参加测试或笔、面试事项,做到通知事宜和发送情况有据可查。
3.确定拟录用人员。面试结束后,以电话方式和邮件方式通知拟录用人员,未定为拟录用人员不再另行通知。
4.正式聘用。拟聘用人员须按招聘公开渠道公示,在公示期满无异议后。以电话和邮件方式通知办理正式聘用手续。
5.特别声明:应聘者应对提交材料的真实性负责,如有弄虚作假,立即取消聘用资格并追究其法律责任。
五、报名方式
1.请登录公布招聘信息的四川九洲投资控股集团有限公司,招聘单位选择“九洲迪飞”进行简历投递报名。
2.招聘联系咨询
(1)联系人:高女士 028-85306115
(2)招聘邮箱:cdjzdf_recruit@163.com
六、监督投诉
企业监督电话:电话028-85306126,邮箱dfinejj@163.com
成都九洲迪飞科技有限责任公司
2026年02月12日

成都人才发展集团